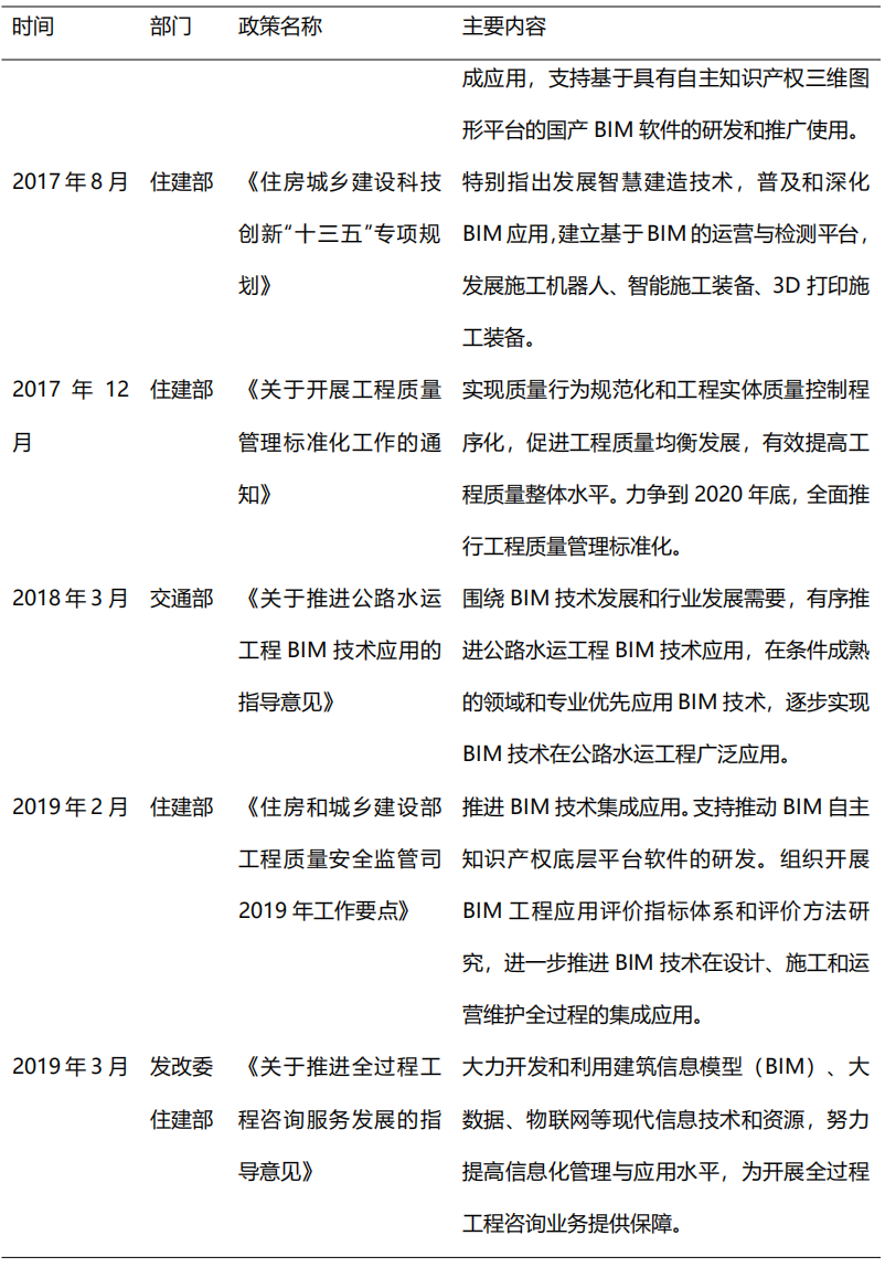
(一)重要BIM政策汇总
随着社会的发展,行业需求的转变,加之国家和各地政府的扶持,建筑行业信息化、数据化、智能化趋势不可逆转。BIM势必全面应用到规划、勘察、设计、施工和运营维护中来,实现工程建设项目全生命周期数据共享和信息化管理。近年来,国务院、住建部等相关单位,频繁颁发鼓励和要求应用BIM技术的指导意见,表1列出了国家层面的重要文件。


以上国家级政策中,2015年6月住建部发布的《关于推进建筑信息模型应用的指导意见》(以下简称《指导意见》)具有重要标志性意义,第一次明确了BIM技术实施的具体推荐目标。《指导意见》是建设工程管理专业知识和多年BIM应用及推广工作的经验总结。住建部对于推广应用BIM技术极为谨慎,从2011年开始就为《指导意见》组织有关协会、学会、高校、设计和施工单位开展课题研究、标准立项等基础工作。《指导意见》在2013前后已经成稿,经过反复推敲,几易其稿,在充分征求吸收主管部门、建设、勘察、设计、施工和研究、软件开发等各方意见后形成。《指导意见》是《关于印发2011-2015年建筑业信息化发展纲要的通知》(建质[2011] 67号)的延续,也是落实《住房城乡建设部关于推进建筑业发展和改革的若干意见》(建市[2014] 92号)的技术支撑。
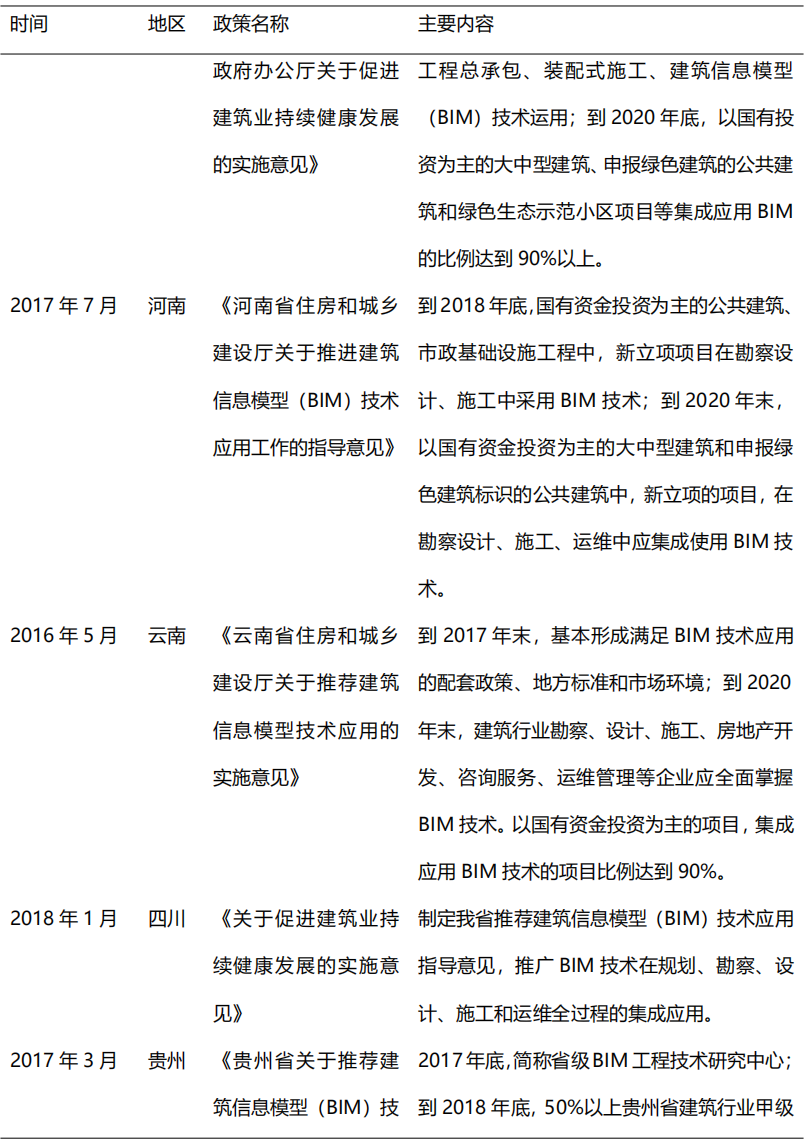
二、地区和组织级BIM政策
从2014年开始,在住建部的大力推动下,各省市政策相继出台BIM推广应用文件,到目前我国已初步形成BIM技术应用标准和政策体系,为BIM的快速发展奠定了坚实的基础。2017年,贵州、江西、河南等省市正式出台BIM推广意见,明确提出在省级范围内提出推广BIM技术应用。2018-2019年,各地政府对于BIM技术的重视程度不减,重庆、北京、吉林、深圳等多地政策出台指导意见,旨在推动BIM技术进一步应用普及。随着我国出台BIM推广意见的省市数量逐渐增多,全国BIM技术应用推广的范围更加广泛。表2列举了部分重要地方鼓励政策。
表2 部分地方BIM政策文件

续表2 部分地方BIM政策文件

续表2 部分地方BIM政策文件

续表2 部分地方BIM政策文件

续表2 部分地方BIM政策文件

续表2 部分地方BIM政策文件

续表2 部分地方BIM政策文件

续表2 部分地方BIM政策文件

续表2 部分地方BIM政策文件
