湖北省住建厅发布《湖北省建设工程概算定额及全费用基价表》《湖北省建设项目总投资组成及其他费用定额》的通知
作者:
来源:
日期:
2022-11-03
人气:
6105
各市、州、直管市、神农架林区住建局,各有关建设、设计、施工、造价咨询等单位:
为进一步完善我省计价依据体系,满足工程项目投资估算、设计概算的编制需要,根据国家有关规范、标准,结合我省实际,我厅组织编制了《湖北省建设工程概算定额及全费用基价表》《湖北省建设项目总投资组成及其他费用定额》(以下简称“本定额”),经审定通过,现予发布,并就有关事项通知如下:
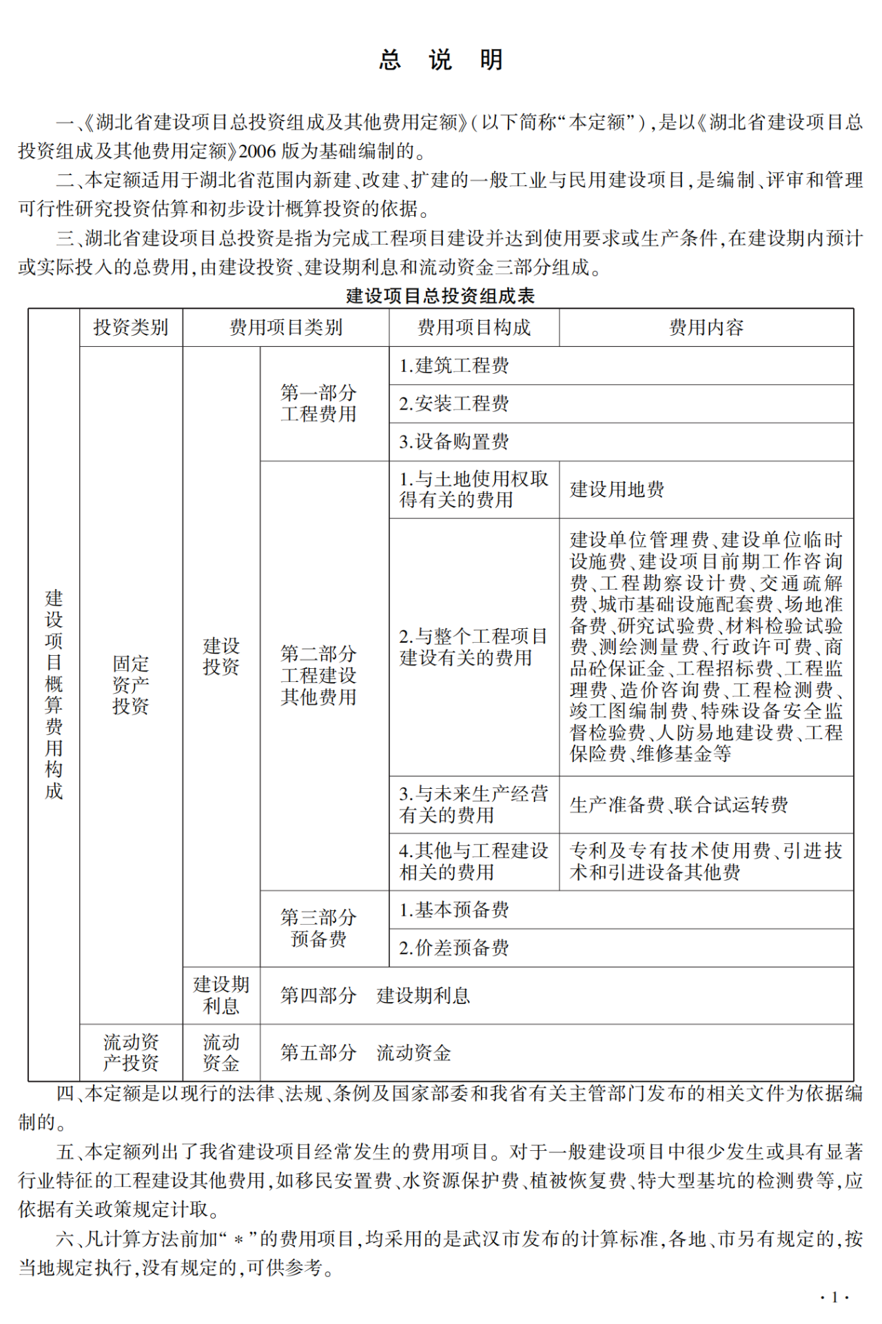
一、《湖北省建设工程概算定额及全费用基价表》是我省工程项目建设投资评审、编制设计概算和对设计方案进行技术经济分析的依据。《湖北省建设项目总投资组成及其他费用定额》是编制、评审和管理可行性研究投资估算和初步设计概算投资的依据。
二、本定额自2022年11月1日起施行,与本定额对应的原定额同时停止使用。
三、本定额由湖北省建设工程标准定额管理总站负责管理和解释,在执行中出现的问题,请及时反馈。
湖北省住房和城乡建设厅
2022年10月20日
复制下方链接下载全文:
http://zjt.hubei.gov.cn/zfxxgk/zc/gfxwj/202210/P020221024436935147324.pdf















本文来源:湖北省住房和城乡建设厅